IGENCO ผ่านการรับรองมาตรฐาน ISO/IEC
กระบวนการด้านการบริหารโครงการและกระบวนการด้านการสร้างซอฟต์แวร์
มาตรฐาน ISO 29110 ช่วยในการปรับปรุงสมรรถนะองค์กร ทำให้มีการบริหารจัดการคุณภาพและบริการด้านซอฟต์แวร์ที่มีประสิทธิภาพและมีศักยภาพในการเติบโตทางธุรกิจขององค์กร อีกทั้งยังสร้างความน่าเชื่อถือ เชื่อมั่น และสร้างภาพลักษณ์อันดีให้กับผู้ประกอบการซอฟต์แวร์ และเวทีตลาดโลก


เพื่อเป็นการสร้างความเชื่อมั่นให้กับลูกค้า และมาตรฐานด้านการพัฒนาระบบงานมากยิ่งขึ้น บริษัท ไอเจนโก้ จำกัด จึงได้เข้าร่วมโครงการส่งเสริมให้ผู้ประกอบการได้รับมาตรฐาน ISO 29110 และได้ผ่านการประเมินรับรองจาก TUV NORD (Thailand) Ltd. เป็นที่เรียบร้อยต่อเนื่อง 2 ปีแล้ว Certificate ISO 29110:2011 จะเน้นในด้านกระบวนการพัฒนาระบบงานทั้งระบบ คือ Software management จนถึง Software Implementation process
มาตรฐาน ISO 29110 (Software Engineering-Lifecycle Profiles for Very Small Enterprises (VSE)) เป็นมาตรฐานที่ให้การรับรองคุณภาพการบริหารงานหรือผลิตภัณฑ์ซอฟต์แวร์ให้แก่สถานประกอบการผู้ประกอบการ องค์กร ที่มีขนาดเล็ก โดยมีพนักงานไม่เกิน 25 คน หรือหน่วยงานด้าน software ที่อยู่ในองค์กรขนาดใหญ่ (ใช้มาตรฐาน ISO 15540 เป็นแม่แบบ)เพื่อให้มีกระบวนการในการพัฒนาซอฟต์แวร์ที่เป็นระบบและเข้าสู่กระบวนการทางสากล โดยจะเป็นการเริ่มต้นเชิงกิจกรรมของการปรับปรุงกระบวนการ หรือ SPI (Software Process Improvement)


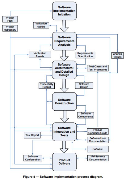
โดยที่มาตรฐาน ISO 29110 ให้ความสำคัญในกระบวนการที่จะต้องทำการปรับปรุงให้เป็นระบบ 2 กระบวนการหลัก คือ กระบวนการด้านการบริหารโครงการ (Project Management) และ กระบวนการด้านการสร้างซอฟต์แวร์ (Software Implementation)
ผู้แต่ง : นายสำเริง คงสุดี



